中国的水环境治理项目趋于综合化,投资需求超万亿,因此多数项目仍需采用PPP模式实施,以撬动社会资本缓解财政压力。受环保严监管、金融去杠杆等政策措施影响,大量PPP项目因融资不到位而停滞;同时受PPP模式规范化影响,部分PPP项目因不符合政策要求被退库,导致社会资本对PPP态度趋冷。目前,PPP模式的规范化应用存在诸多瓶颈与障碍,需从可持续发展视角促进PPP模式规范实施。本研究针对水环境治理PPP项目实施过程中面临的项目规划统筹程度低、可经营性不足,以及按效付费机制不完善等主要问题,结合EOD(Ecology-Oriented Development,生态环境导向的开发模式)同步考虑生态价值保障及造血功能提升的思路,进行统筹规划、可经营性、动态按效付费机制设计,为水环境治理PPP项目模式及相关产业的可持续发展提供参考。
根据《城市规划编制办法》,城市规划依次分为城市总体规划、控制性详细规划和修建性详细规划。水环境治理规划属于修建性详细规划,需要以总体规划和控制规划为编制基础依据;也要符合国家级专项规划以及流域水体相关治理规划要求,涉及多个管理部门(见图1)。在规划编制过程中,各部门治理需求存在差异,导致单一、分散的PPP项目难以发挥规模效应;在规划实施过程中,水环境治理项目一般覆盖范围较广,因此在规划实施过程中跨区域、跨部门的统筹工作难度较大,难以达到预期的治理效果,影响水环境治理PPP项目的实施质量。
目前已实施的水环境治理PPP收益类项目较少。通过对财政部PPP中心项目管理库的132个水环境治理PPP项目进行分析,使用者付费项目仅2个,其余均为政府付费和可行性缺口补助;且使用者付费部分均为污水处理收费,说明其余项目的可经营性不足,未建立主要受益者或使用者付费机制,未能将产生的环境效益有效转化为经济效益。根据《关于推进政府和社会资本合作规范发展的实施意见》(财金〔2019〕10号)(以下简称“财金〔2019〕10号文”)规定,政府付费类及使用者付费比例低于10%的PPP项目要审慎开展。因此若要实现水环境治理PPP项目的可持续发展,应提升其项目可经营性。
目前按效付费机制主要为两种:一种是分别对建设期和运营期考核,并与付费挂钩,但建设成本远高于运营成本,此种方式在一定程度上会导致社会资本方重建设轻运营;另一种是只对运营期考核,建设期项目质量合格即可,将不低于30%的可用性付费和运营绩效付费共同与绩效考核挂钩,但挂钩比例制定标准不统一,比例过高对社会资本吸引不足,比例过低则不利于运营效果的提升。按效付费机制是为了避免低价竞争,同时获得良好的治理效果,但这两种付费机制均未将考核结果与政府支出责任动态结合,不能有效激励社会资本方提高建设和运营效率,需进一步优化。
水环境治理PPP项目应遵循系统观念,全面统筹规划方案设计;在结合EOD模式保障生态价值的同时,提升可经营性思路,做好可经营性方案设计;并完善动态按效付费机制,提高PPP项目的发展韧性。
依据上层规划统筹设计。明确区域水环境问题,依据上层规划确定治理目标,选定规划方法进行统筹设计。首先,对区域内的水环境问题全面分析,挖掘根本原因,依据上层规划制定整体治理目标;其次,根据治理目标选定适合的规划方法,制定与治理目标相匹配的治理措施;最后,对规划方法和措施进行论证和比选,最终确定规划方案。
成立领导小组全面管理。针对协调工作量大的问题,可通过成立以地方政府及相关部门负责人为主的领导小组进行全面管理,对重大事项进行指导和决策部署,协调推进水环境治理的编制和实施。领导小组拥有水环境治理规划治理目标、规划方案决策权,以及规划实施过程中的统筹部署权,通过领导各管理部门在规划编制阶段即参与项目实施,降低实施的协调工作量,提高实施效率(见图2)。
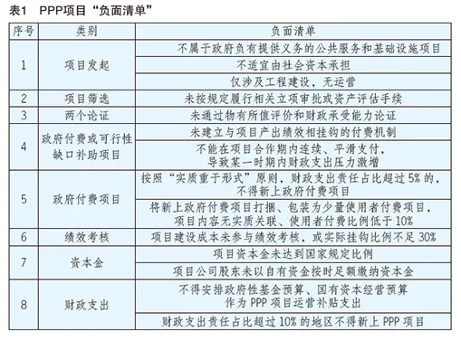
建立新上PPP项目“负面清单”,从源头上保证规范实施。根据《关于规范政府和社会资本合作(PPP)综合信息平台项目库管理的通知》(财办金〔2017〕92号)(以下简称“财办金〔2017〕92号文”)、财金〔2019〕10号文等主要PPP项目规范化实施指导政策,从PPP模式的适宜性、前期工作、按效付费、政府付费条件、PPP项目出资、财政支出责任六个方面,建立新上PPP项目的“负面清单”,旨在从源头上杜绝假借PPP名义进行违法违规举债融资的行为,有效防控地方政府隐性债务风险。
建立已实施PPP项目的风险预警机制。随着财政部PPP项目库“能进能出”动态调整机制的完善,需加强对已入库PPP项目的动态管理。本文依据财办金〔2017〕92号、财金〔2019〕10号文等政策规定对退库情形进行归纳整理,构建了风险提示清单,通过建立风险预警机制,促进已入库PPP项目的规范化实施,保证PPP项目实施过程中的合规性(见表2)。


开发性水环境治理PPP项目特征。开发性PPP主要提供以产业开发为核心的基础设施和城市运营等综合开发服务,政府方主要负责统筹设计、提供土地,并对社会资本方进行监管;社会资本方承担主要管理责任和显著风险,其获得的投资回报与创造的增量价值相挂钩。
目前已经实施的产业新城、特色小镇、园区开发等都是采用区域综合开发模式,均属于开发性PPP。开发性PPP具有以下特征:一是整体统筹性。开发性PPP项目一般以区域为单位进行统筹规划,不是将各种单体PPP项目进行简单捆绑,而是以提升区域发展价值为目标,进行整个区域的整体营造,通过招商引资、提供就业机会、供给高质量公共服务设施等,改善居民经济和生活水平,进而推动区域整体发展;二是自我造血性。开发性PPP是以产业发展为核心,将土地要素和提供公共服务有效结合,增强项目本身的可经营性和经济效益,创造增量财富和价值,带动地方财政收入的增加。社会资本则以项目增量收入为基础获得投资回报。政府方“不投资、不负债、不担保、不兜底”,符合目前国内对PPP模式规范化要求,有效降低财政风险;三是激励相容性。对社会资本方而言,为获取投资收益,需充分发挥专业力量进行设计、建设和运营,推动政府财政收入的增加,否则需承担投资风险和运营收入不足风险。对政府方而言,可以控制政府债务,同时又可通过制定监管、按效付费机制等对社会资本方进行管理,保证区域的高质量、健康可持续发展。开发性水环境治理PPP项目组合搭配设计。结合EOD等生态环境开发性项目实施思路,将水环境治理PPP项目与符合政策规定的、有一定收益的关联性项目组合搭配,将环境效益转化为经济效益,减少搭便车行为。水环境治理PPP项目以环境效益为主,主要目的是提高生态环境质量,因此可将其与对环境质量要求较高且属于国家优先支持发展的PPP项目进行组合搭配设计。通过分析可知,目前国家大力支持的PPP项目属于基本公共服务均等化领域且能产生一定收益,重点发展的领域为基础设施补短板以及健康、养老、文化、体育、旅游等。通过对已实施的PPP项目案例进行分析,本文认为养老、医疗、生态旅游、生态农业与水环境治理PPP项目的契合度较高,可将其组合搭配进行开发性PPP设计(见图3)。
在养老方面,主要是借助良好的水生态环境和景观,向老年人提供多层次、多样化的养老服务。发展连锁化、专业化服务机构,重点聚焦小型化的社区养老和农村养老,提供托老服务和居家养老服务。当水环境治理PPP项目涉及区域较大时,可配套建设大型、综合性养老机构,以打造环境优美、配套齐备、服务体系完善的养老场所为目标,向失能、半失能老年人倾斜。在医疗方面,随着社会对医疗水平预期的提高,且医疗服务需求一直呈增长状态,可以提供高质量的康复、疗养服务为主,一方面可有效缓解医院床位紧张问题,另一方面也可为病人提供良好的恢复环境。同时也可采用委托管理、服务协议、设备和房屋出租等方式,与区域内医院建立多元化合作模式,对医院资产和资源进行整合,提高运营效率。在生态旅游方面,依托良好的自然生态环境,一方面可以由社会资本方对区域内的景区进行托管,充分整合旅游资源,提升景区服务质量和运营效率;另一方面,可利用水生态环境质量提升的优势建设亲水设施、露营设施和游客服务中心等,在休闲度假的过程中获得生态体验、生态认知和生态教育的健康旅游方式。在生态农业方面,通过对农业面源污染的治理可有效改善耕地质量,建设现代化的有机农业产业园、农产品批发市场、生态采摘园,搭建农产品物流与交易平台等绿色循环的生态型农业,转变农业发展方式,优化农业布局和结构,充分发挥耕地的经济效益。开发性水环境治理PPP项目操作模式设计。首先,由政府方负责区域内的规划设计方案,策划收益项目类型。根据不同区域的生态环境特征及经济发展状况,由政府方对水环境治理PPP项目涉及区域进行整体规划。针对不同的环境特点策划收益项目类型,进行开发性设计,确定项目组合搭配设计方案,测算项目收益,建立按效付费机制,由环境效益的主要受益者和使用者付费,有效降低搭便车行为。其次,政府将方案内收益项目所需土地免费或以较优惠的价格提供给社会资本方,社会资本方以增量收入为基础获取投资回报。若增量收入未达到合同预期,社会资本方无法获得投资回报,不以财政收入进行补贴兜底,有效降低财政风险;若增量收入超出合同预期,则超出部分由政府和社会资本共同分红,且超出越多,政府分红比例越大,防止社会资本方获取超额收益(见图4)。
首先,根据项目内容制定建设期绩效考核方案,合理设定考核指标。水环境治理项目的建设标准、治理目标具有差异性,可根据项目特点设定质量、进度、安全控制以及成本、合同、信息管理等指标,并按年度或季度进行绩效考核。
其次,可用性付费的考核比例与建设期考核结果相挂钩,进行动态调整。由于可用性付费的考核比例不得低于30%,因此可以30%为基础,根据建设期考核结果的平均值对可用性付费的考核比例进行动态调整。对考核分数按区间进行梯度设计,有效调动社会资本积极性,保证项目建设效果,分值区间的设置可根据考核指标所占比重进行具体分析。根据作者项目经验,对动态调整方案按以下原则设计作为参考:建设期绩效考核平均分为X,可用性付费考核比例为K1;当X≥85分时,K1=30%;当85分>X≥75分时,X与85分相比每减少一分则K1增加1%;当75分>X≥60分时,X与75分相比每减少一分则K1增加2%;当X<60分时,则可用性付费全部与运营期绩效考核成绩挂钩。
最后,制定运营期绩效考核方案,根据运营期考核结果确定支付系数,确定每年政府支出的运营补贴数额。由于水环境治理效果与运营质量紧密相关,因此可对分值区间以及支付系数按梯度进行动态设置,以保证治理效果。本文按以下原则进行设计,可根据项目特点进行调整:当年的运营绩效考核得分为Y,支付系数为K2;当Y≥85分时,K2=100%;当85分>Y≥75分时,Y与85分相比每减少一分则支付系数K2降低1%;当75分>Y≥60分时,Y与75分相比每减少一分则支付系数K2降低2%;当Y<60分时,Y与60分相比则每减少一分支付系数K2降低4%,直至为0。当年运营补贴支出数额为不参与绩效考核的可用性付费和参与运营期绩效考核的费用之和。因此,当X值低时,参与绩效考核的可用性付费比例就越高;当Y值低时,社会资本方获得的投资回报就会减少,可有效保证项目实施效果(见图5)。

综上,针对水环境治理PPP项目的规划编制与实施难以统筹、经营性不足和按效付费机制问题,结合EOD模式兼顾生态价值与造血功能的思路,进行可持续发展机制设计,将有效促进水环境治理PPP项目模式及相关产业的可持续发展。